Real Assets
We build future energy systems and resilient infrastructure, backing emerging opportunities in technology, land and water.
Real Assets
Private Equity & Ventures
Real Assets
Private Equity & Ventures
With 2024 now behind us, we reflect on our stewardship and engagement efforts - celebrating accomplishments, learning from challenges, and identifying opportunities for 2025.
This year, our stewardship activities spanned a range of impactful initiatives, including direct engagements with portfolio companiesâboth individually and through collaborative investor coalitionsâactive participation in voting at company AGMs, and policy advocacy to drive systemic change. Below we share updates on this work from the last year.
Our focus remained on encouraging portfolio companies to adopt science-based net zero carbon (NZC) targets, particularly those validated by the Science Based Targets initiative (SBTi)Â 1.
Setting such targets is a critical precursor to achieving meaningful emissions reductions. They also align with our own commitments to have 85% of financed emissions covered by NZC targets by 2025 and 100% by 20282.
As of 2024, 87%3Â of the portfolioâs financed emissions are covered by NZC targets. 77% of the financed emissions are covered by SBTi-validated targets, rising to 90% when including companies that have committed to setting such targets, positioning us well to meet our commitment by the end of this year (Figure 1).
Figure 1: WHEBâs portfolio is on track to meet 2025 and 2028 commitments to proportion of financed emissions covered by NZC targets

To drive meaningful reductions, we prioritise engaging the top ten emitters, responsible for 80% of the portfolioâs Scope 1 and 2 (financed) emissions.
Progress is evident for nine of these companies from 2022 to 2024 â both in terms of advancements in âmanagement priorityâ (i.e. alignment of strategy with the Paris agreement) and reporting measurable reductions in absolute emissions (Figure 2).
Notably, TE Connectivity has achieved an impressive 72% reduction in scope 1 and 2 emissions since 2020, driven by significant increase in its renewable energy consumption. This includes a 45% decrease in Scope 2 emissions from FY 2022 to 20234. We commend the company for its achievement, especially as it has been a focus of our engagement efforts throughout 2023 and into 2024 via the Net Zero Engagement Initiative5.
The Scope 1 and 2 emissions of First Solar have, however, unfortunately increased over the past year. This is due to the rapid scaling of production that the company has achieved. In 2022 the company manufacturing 9GW of solar modules. In 2024 it is expected to have been over 14GW6. Â
Still, the company took positive steps towards reductions last year, including a commitment to power 70% of its Indian operations with its own solar panels by the end of the year 7. This news was gratifying to us along with colleagues from the Investors for Sustainable Solar initiative8, as WHEB has been encouraging the company to enhance renewable energy sourcing through its own products.
Figure 2. Absolute Scope 1 & 2 emissions are decreasing for 9 out of 10 of the WHEB Strategyâs top emitters (by financed emissions)9Â

DEI is in our view a moral and a business imperative10,11. As in previous years, our approach in 2024 focused on gender and was driven by proxy voting12.Â
For example, after First Solar's 2024 AGM, we expressed disappointment in its decision to appoint another male board member, missing an opportunity to honour its public commitments to diversity, sustainability, and equity. Conversely, Thermo Fisher Scientific improved female board representation by 10% and achieved 48% female representation across its business13, earning our commendation.
Since we began closely monitoring gender diversity in 2018, improvements from companies like Thermo Fisher have become more common, driving the strategyâs gender diversity performance from 19% to 29.6%14.
But limited data on DEI aspects beyond gender can complicate engagement, particularly with respect to setting targets, highlighting the need to assess alternative indicators of progress.Â
For example, we engaged Infineon to increase the ambition and scope of its diversity targets. Though it does not plan to revise existing goals, the company highlighted its commitment to initiatives like employee resource groups (ERGs), monitoring employee satisfaction, and enabling flexible working arrangements.
Last year we refined our prioritisation method on DEI by identifying laggards with low senior female representation â a datapoint available across the portfolio - and assessing managementâs prioritisation of DEI (Figure 3). This will guide 2025 engagement.
Figure 3: Mapping gender diversity priorities within the FP WHEB Sustainability Impact Fund

In 2024, we advanced on initiatives to enhance ecological outcomes. This included advocating for MSA Safety to commit to a phase-out of PFAS chemicals in firefighter gear, now that PFAS-free alternatives are available. We also led a collaborative engagement with Ecolab through ChemSecâs Investor Initiative on Hazardous Chemicals, pushing for a time-bound phase-out of substances of very high concern (SVHC), enhanced product circularity, and better promotion of safer alternatives.
In response to antimicrobial resistance (AMR) becoming a key priority for institutional clients, we joined the Investor Action on Antimicrobial Resistance Initiative (IAAMR)15. We believe our involvement in policy advocacy on AMR through this initiative will complement our investments in companies whose products and services help mitigate the risk of micropollution, which is a key driver of AMR.
Â
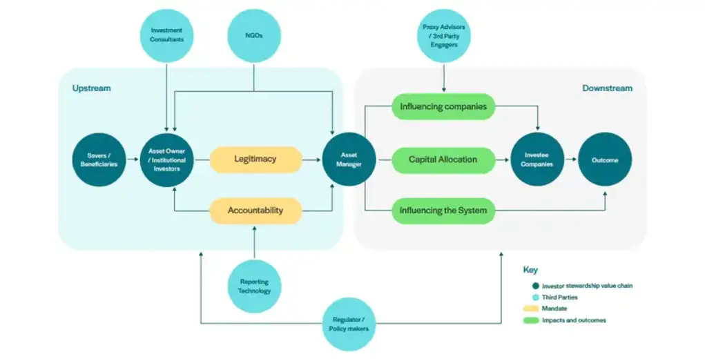
WHEBâs stewardship efforts aim to influence systems more broadly through policy advocacy and contributions to policies, regulations, and thought leadership that advance sustainable investment (Figure 4).
Figure 4: The âecosystemâ of investor stewardship

Reflecting on 2024, we celebrate significant progress in the portfolio on our key stewardship priorities. We are conscious though that political developments and higher client expectations of stewardship quality could intensify pressures on this practice in the year to come.
Still, we remain optimistic that the foundational work we have undertaken this year will strengthen WHEBâs ability to deliver resilient and impactful investor contribution and long-term client value.
Rachael Monteiro
Stewardship and Climate Manager
Foresight Capital Management
For further information, please get in touch with your regular Foresight contact or the client team on the details below:Â
1 https://www.foresight.group/media/305nbvrd/wheb-impact-report-2024.pdf
2 These commitments preceded our involvement with the Net Zero Asset Managersâ Initiative. We note the initiative has decided to suspend activities to track signatory implementation and reporting in order to conduct a review into its appropriateness in the current geopolitical environment. We await the conclusions of the review and in the meantime will continue to report progress against our commitments.
3 This proportion relates to the FP WHEB Sustainability Impact Fund and includes companies that have either a SBTi-validated near term target, a SBTi-validated Net Zero target or companies that have a clearly stated Net Zero Carbon target.
4 https://www.te.com/content/dam/te-com/documents/about-te/corporate-responsibility/global/TEConnectivityCorporateResponsibilityReport2023.pdf
5 https://www.whebgroup.com/te-connectivity-nzc-case-study
6 Based on 3Q2024 company guidance.
7 This is expected to displace 7,000 kilotons of CO2e emissions over the 15 year duration of the Power Purchase Agreement.
8 https://www.whebgroup.com/engagement-case-study-net-zero-carbon-at-first-solar-q1-2024
9 Data relates to emissions emitted in 2022, 2021 and 2020 but reported in 2023, 2022 and 2021 respectively.
10 https://medium.com/@alex.edmans/is-there-really-a-business-case-for-diversity-c58ef67ebffa
11 https://papers.ssrn.com/sol3/papers.cfm?abstract_id=3933687
12 On average 4-12% of WHEBâs votes against management can be attributed to opposing boards with less than 33% female representation.
13 https://corporate.thermofisher.com/content/dam/tfcorpsite/documents/corporate-social-responsibility/annual-reports/2023-CSR-Report.pdf
14 We use Impact Cubed gender equality analysis which looks at the percentage of female executives and board members.
15 https://amrinvestoraction.org/article/wheb
16 https://www.frc.org.uk/consultations/stewardship-code-consultation/
Foresight Group LLP does not offer legal, tax, financial or investment advice and the information on this website should not be construed as such. We recommend investors seek advice from a regulated financial adviser. The opportunity described in this document may not be suitable for all investors. Any such investment decision should be made only on the basis of the Fund scheme documents and appropriate professional advice.
Foresight Group LLP acts as investment manager and is authorised and regulated by the Financial Conduct Authority with Firm Reference Number 198020 and has its registered office at The Shard, 32 London Bridge Street, London SE1 9SG.
OEICs
An investment in FP Sustainable Future Themes Fund, FP Foresight Global Real Infrastructure Fund, FP Sustainable Real Estate Securities Fund, FP UK Infrastructure Income Fund or FP WHEB Sustainability Impact Fund and Liontrust Diversified Real Assets Fund (together the âFundsâ) should be considered a long-term investment that may be higher risk. Portfolio holdings are subject to change without notice.
The Authorised Corporate Directors FundRock Partners Limited (registered office at Hamilton Centre, Rodney Way, Chelmsford, England, CM1 3BY) and Liontrust Investment Partners LLP (registered office 2 Savoy Court, London WC2R 0EZ), are authorised and regulated by the Financial Conduct Authority with Firm Reference Numbers 469278 and 518552 respectively. The Funds are incorporated in England and Wales.
ICAVs
An investment in the WHEB Sustainable Impact Fund and the WHEB Environmental Impact Fund (together the âFundsâ) should be considered a longer-term investment that may be higher risk. Portfolio holdings are subject to change without notice.
The Manager of the Funds is FundRock Management Company S.A., authorised and regulated by the Luxembourg regulator to act as UCITS management company and has its registered office at Airport Center Building, 5, Heienhaff, L-1736 Senningerberg, Luxembourg.
We respect your privacy and are committed to protecting your personal data. If you would like to find out more about the measures, we take in processing your personal information, please refer to our privacy policy, which can be found at http://www.foresight.group/privacy-policy.